9月2日,永利皇宫登录官网生命科学学院江文正教授团队在国际著名学术期刊《分子疗法》刊发了一种 ADRB2 缺陷的新型 CAR-T 细胞疗法可以增强对前列腺癌的治疗作用。肾上腺素受体2(ADRB2)在介导肾上腺素应激中起关键作用,长期以来一直是癌症治疗中的一大障碍。该研究团队通过一种创新的方法,采用 RNA 干扰技术敲低 ADRB2 基因的表达,逆转了肿瘤微环境中肾上腺素应激造成的免疫抑制的局面,使 CAR-T 细胞功能变得更加强大和具有抵抗肿瘤微环境抑制的能力,进一步提高了 CAR-T 细胞的治疗效果,为未来的临床与转化研究提供了理论和实验依据。

《分子疗法》报道华东师大江文正教授团队研究成果

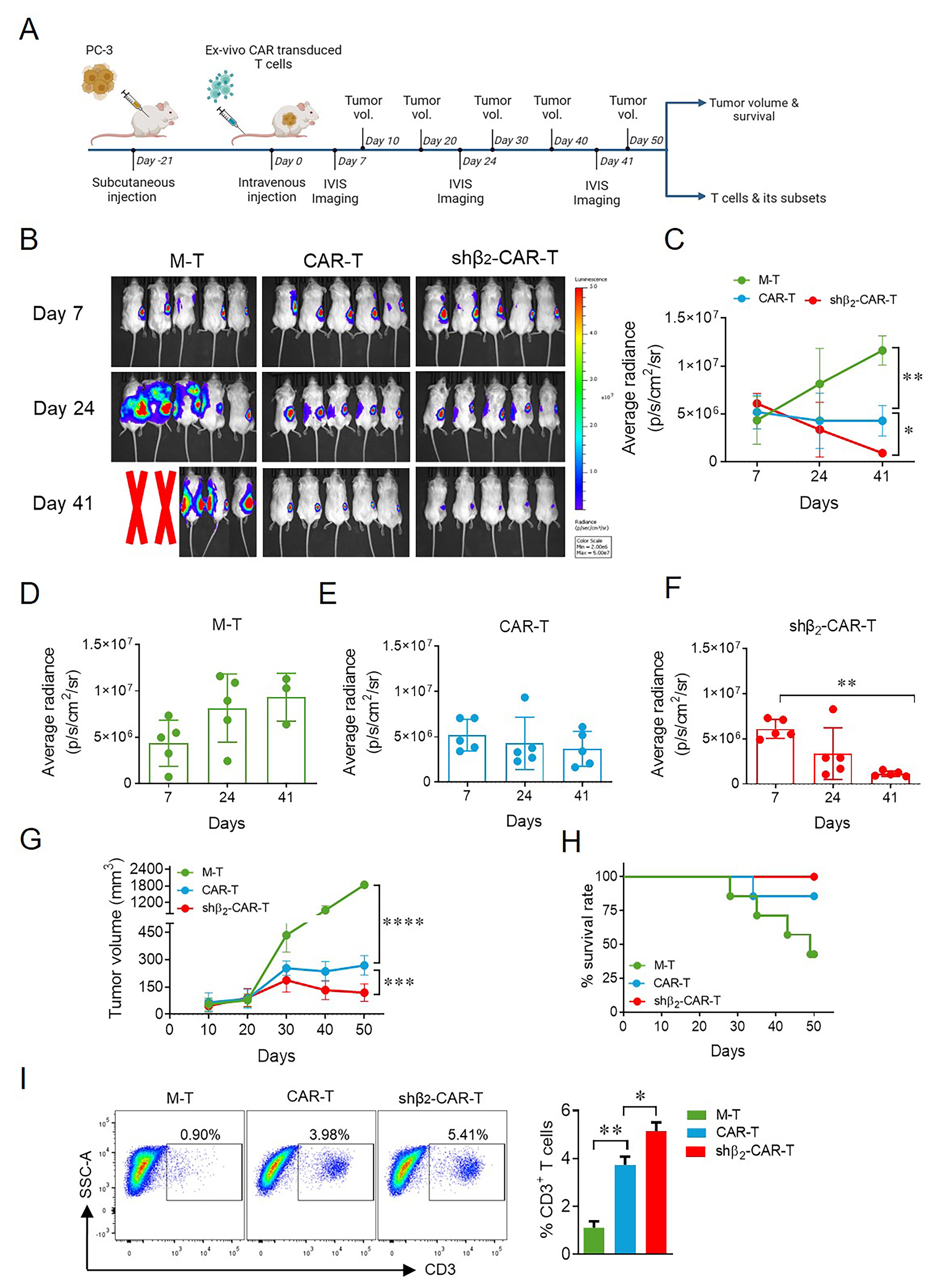
嵌合抗原受体(CAR)-T 细胞疗法是一种精准肿瘤靶向治疗方式。目前 CAR-T 细胞疗法在恶性血液肿瘤临床治疗上取得了突破性进展,已有多款产品批准上市。但由于前列腺癌等实体肿瘤微环境的恶劣性,尤其实体瘤组织分泌的肾上腺素应激作用,致使免疫细胞的功能受到了抑制,从而削弱了 CAR-T 细胞的疗效,本研究结果从体外和体内证明了敲低 ADRB2 可有效增强 CAR-T 细胞治疗实体肿瘤的效果,ADRB2 缺陷的新型 CAR-T 细胞疗法实现了对抗实体肿瘤的新策略,为开展 CAR-T 细胞治疗实体肿瘤的临床试验研究提供了充分的依据。
改造的新型 CAR-T 细胞,摆脱了 ADRB2 的抑制束缚,T 细胞的活化与增殖能力优于传统的 CAR-T 细胞,并且 CAR-T 细胞细胞毒性能力显著增强,在抗前列腺癌细胞方面展现了突出的效果,T细胞的潜能得以释放。除了对肿瘤的快速应答,新型 CAR-T 细胞表现出更强的存活能力,通过减少细胞凋亡,使其保持活跃,提供持久的抗肿瘤防御能力。在免疫记忆建立方面,缺失 ADRB2 的 CAR-T 细胞还更多的分化成为记忆性T细胞,这意味着如果肿瘤复发,免疫系统可以迅速响应并有效应对,作为防止复发方面的一个关键因素。在小鼠肿瘤模型的研究中,这些增强的 CAR-T 细胞不仅减缓了肿瘤的生长,而且更有效地根除了体内的肿瘤细胞,提高了荐瘤小鼠的存活率,体现了更加有效的抗肿瘤能力。

实验结果
总的来说,CAR-T 细胞中 ADRB2 缺失成为一种改善细胞凋亡、增强细胞毒性和调节免疫检查点受体表达的有效策略。通过调控 ADRB2 信号,可以克服肿瘤抑制微环境的作用,为 CAR-T 细胞在治疗实体瘤提供了一种有前途的解决方案。

永利皇宫登录官网生命科学学院博士研究生 Iqra Ajmal

通讯作者、导师江文正教授
永利皇宫登录官网生命科学学院博士研究生 Iqra Ajmal、Muhammad Asad Farooq、段邑昕、姚杰为该论文的共同第一作者,永利皇宫登录官网为第一单位,永利皇宫登录官网江文正教授为本文的通讯作者。该研究受到了上海市“科技创新行动计划”生物医药科技支撑专项、国家自然科学基金、国家重点研发计划子课题、国家药品监督管理局治疗类单抗质量控制重点实验室开放基金等项目的支持。
附:
论文链接:https://www.cell.com/molecular-therapy-family/molecular-therapy/fulltext/S1525-0016(24)00585-9
来源|生命科学学院、科技处 编辑|邓安之 编审|郭文君